Contents
Overview
What is Elation Connect?
Elation Connect is a secure portal that allows recipients of correspondence from Elation users to view messages. Recipients can also download records for transfer to another location, such as their own EHR.
What does a Connect account look like?
A Connect account closely resembles a paid EHR account, but with certain clinical features deactivated. Patient charts are created in Connect accounts to store correspondences or records sent from Elation users.
What does the recipient have access to in their Connect account?
Recipients can access only the information you send them through their Connect account, reflecting data from that specific moment. They do not have access to a live version of your patient charts. However, they can reply to your correspondence and send data back to you from their Connect account.
What triggers a recipient to be invited to Connect?
Recipients will receive a Connect invitation if they are saved as a Contact (and not an Elation EHR or existing Connect user) and chosen from the To field in your Provider Letter or Referral.
|
The selected recipient of the Provider Letter / Referral has a fax number listed in their Contact Details.
|
→
|
Recipient is notified of shared information via fax.
|
→
|
Recipient goes to www.elationemr.com/fax and enters the Reference Code from the fax.
|
→
|
Recipient registers for a Connect account.
|
→
|
Recipient views correspondence in Connect.
|
|
The selected recipient of the Provider Letter / Referral has an email listed in their Contact Details.
|
→
|
Recipient is notified of shared information via email.
|
→
|
Recipient clicks on the View Shared Clinical Information call to action in their email.
|
→
|
Recipient calls your practice for the Provider Security Code.
|
→
|
Recipient registers for a Connect account.
|
→
|
Recipient views correspondence in Connect.
|
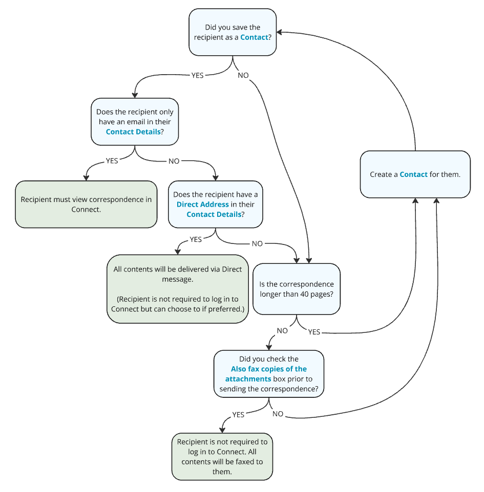
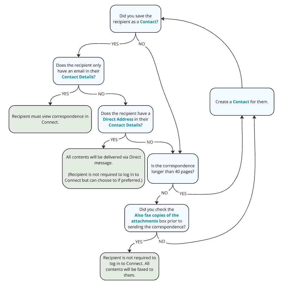
When is a recipient required to log in to Connect to review what you sent them?
The diagram below outlines the circumstances in which a recipient is required to log in to Connect.

Workflow Instructions
Sending a fax or email invitation for a Connect account
To send a fax or email invitation for a Connect account:
| 1 | Create a new Provider Letter or Referral. |
| 2 |
Type the recipient’s name in the To field and then select a match from the search results.
- Create a Contact for them if they do not already have one and make sure to include either an email or fax number for their Connect account invitation.
- If you are using email, make sure the email address is not already associated with an Elation account if possible.
|
| 3 |
Fill out the remaining fields of the Provider Letter or Referral.
Click here for a detailed breakdown of the different fields.
- Subject: Provide a brief overview or context to explain the purpose of the correspondence.
- Body: Type the main content of your correspondence.
- Use Wordsmith, our generative AI tool, to help you draft your correspondence if needed.
- (Referral only) Referral details:
- Auth For: Document any authorization details (i.e. the approved service or procedure or number of encounters) as needed.
- Auth #: Record the authorization number supplied by the patient’s insurance if applicable.
- Add Dxs: Enter the ICD-10 codes that validate the medical necessity of the referral.
- Settings
- Post Date: Select a future date to send the Provider Letter or Referral.
- Unread Alert: Alert yourself if the Letter/Referral has not been read by the recipient by a specific timeframe.
- Print Header: Select the Print Header you want to appear on this Letter/Referral.
|
| 4 |
Adjust/Add attachments as needed.
Click here for a detailed breakdown of the attachment options.
- Default behavior
- If you initiated the letter or referral from a patient record, the record will automatically be included as an attachment.
- If you are creating a referral, the patient’s demographics and Clinical Profile will automatically be included as attachments.
- Options for attaching records:
- Select Chart Items to Attach: Use this option to pick and choose individual patient records to attach to the letter or referral.
- Attach Everything in Chart: Use this option to attach all attachable records, referenced below, to the letter or referral.
- Records available as attachments include:
- Patient demographics
- Clinical Profile
- Immunization History
- Medication List
- Medication History
- Signed Visit Notes & Notes
- Signed Reports
- Signed Orders
- Completed office messages
- Other signed letters or referrals
- Growth Charts
|
| 5 |
Check if the yellow banner at the bottom of the Provider Letter or Referral displays one of the following copy to confirm that the recipient will receive an invitation for a Connect account.
- ‘An e-mail notification will be sent to view letter and attachments online.’
- ‘A copy of this letter will be faxed with a link to view an interactive chart containing the attachments online.’
- Check the ‘Also fax copies of attachments’ box if you wish to include attached records in the faxed invitation.
|
| 6 |
Sign & Send the correspondence.
Click here for a detailed breakdown of the different Send options.
- Sign & Send: Signs the correspondence and sends it to the recipient using the delivery method specified in the yellow banner.
- Sign, Send & Print Pt Copy: Signs the correspondence, sends it using the delivery method specified in the yellow banner and prints the body of the correspondence without attachments.
- Sign & Print w/attachments: Signs the correspondence and prints the entire correspondence and its attachments.
- Sign, Send & Create Follow-up Letter: Signs the correspondence, sends it to the recipient using the delivery method specified in the yellow banner and then creates a new correspondence draft for the same recipient.
|
Sending correspondences to a Connect user
To send correspondences to a Connect user, simply follow the same workflow steps above for sending them a Connect account invitation. Afterwards, the recipient will be prompted to log in to their Connect account to view your correspondences.
Managing sent correspondences
Viewing sent correspondences
To view sent correspondences:
- Locate any Provider Letters in the Chronological Record.
- Locate any Referrals in the Chronological Record or Reports.
Tracking the status of sent correspondences
Check the Provider Letter or Referral in the Chronological Record to see if the recipient has viewed your correspondence. Statuses include:
- Opened/Unopened
- Sent/Failed

Sharing your practice’s Provider Security Code for email invitations
If the recipient receives an email invitation, they will be prompted to enter a 6 digit Security Code, as part of 2-Factor Authentication, in order to complete Connect account registration. This Provider Security Code is a unique code that you must share with the recipient.
To locate the Provider Security Code for your practice:
| 1 | Click on your email at the top of your Elation account. |
| 2 | Click Provider Security Code. |
| 3 | Share the 6 digit Security Code with the recipient when requested. |
| 4 | Instruct the recipient to enter the code immediately upon receipt to register for their Connect account. Each Security Code will automatically expire after 2 weeks. |
Assisting Connect users with accessing sent records
To assist a Connect user with accessing sent records, copy and paste this Help Center Article into the body of your letter. This will guide them through registering for an account.
Frequently Asked Questions
Can I choose to not send a Connect account invitation?
As long as the Contact meets the Connect invitation requirements then they will receive a Connect account invitation. To send correspondences without sending a Connect account invitation, you must enter a plain 10 digit fax number in the To field (instead of selecting a Contact) and limit your attachments to 40 pages or less.
Will I be notified once the recipient registers for a Connect account?
No, you will not receive a notification when a recipient completes Connect account registration. However, there are other indicators that will tell you they are now a Connect user. The indicators are:
- They sent a reply back to you from their Connect account.
- The status on the correspondence says ‘Opened at…’.
- There is a ‘P’ icon in their profile when you select their Contact from the To field of a Provider Letter or Referral.
A recipient says they cannot access the referral link I sent. How can I help them?
If an external provider reports they cannot access a referral or letter you sent via Elation Connect:
Check the status of the correspondence
Locate the Provider Letter or Referral in the patient's Chronological Record or Reports section. Check if the status shows Opened or Unopened.
Confirm the delivery method
- If sent via fax, the recipient needs the Reference Code from the fax cover page to access records at app.elationemr.com/efax.
- If sent via email, the recipient needs to click View Shared Clinical Information in the email and enter your practice's 6-digit Provider Security Code.
Share the Provider Security Code (for email recipients)
If the recipient received an email invitation, they will need your practice's Provider Security Code to complete registration. To locate this code:
| 1 | Click on your email at the top of your Elation account. |
| 2 | Click Provider Security Code. |
| 3 | Share the 6-digit code with the recipient. |
ℹ️ NOTE
Each Security Code automatically expires after 2 weeks.
Resend the referral if needed
If the original link has expired (records accessed via Reference Code expire after 7 days) or the recipient's email was already associated with another Elation account, create a new Provider Letter or Referral to resend the information using another contact.
Share access instructions with the recipient
Copy and paste the Help Center article Letter & Referral Guide - Accessing patient information sent by an Elation EHR user into the body of your letter to guide recipients through registering for an account.
Related Articles